中国热带农业科学院南亚热带作物研究所热带粮食作物研究中心在马铃薯抗逆分子机制研究中取得系列重要进展,系统揭示了多个关键基因在马铃薯响应盐胁迫与热胁迫中的核心调控功能,为马铃薯抗逆分子育种提供了坚实的理论支撑与基因资源。
随着全球气候变化加剧,土壤盐渍化与高温胁迫已成为制约马铃薯安全生产的主要因素。研究团队聚焦马铃薯MAPK信号通路、WRKY转录因子家族和CIPK激酶,开展了系统性的多基因功能解析。
在盐胁迫机制研究方面,团队发现StMAPK19基因在根、茎、叶中受盐诱导显著上调,通过增强抗氧化酶活性、促进脯氨酸积累、减轻氧化损伤,并上调StSOD、StPOD等下游抗逆基因表达,多途径协同提升耐盐性。该研究成果发表于《BMC Plant Biology》。

图1 StMAPK19-GFP融合蛋白的亚细胞定位

图2 StMAPK19调控马铃薯盐胁迫响应机制的模式图
在热胁迫响应机制方面,研究团队取得了多项突破。StWRKY75与StWRKY65均被证实为重要的正调控热胁迫的转录因子,二者均定位于细胞核,在热胁迫下表达显著上调。过表达这些基因的植株可有效激活抗氧化防御系统、促进渗透调节物质积累、维持光合器官功能,并直接调控下游热激蛋白及抗氧化基因表达,从而增强植株耐热性。相关研究分别发表于《Frontiers in Plant Science》。

图3 StWRKY65-GFP融合蛋白的亚细胞定位

图4 StWRKY65调节马铃薯品种“大西洋”和“迪西瑞”下游抗氧化基因的相对表达量

图5 StWRKY75-GFP融合蛋白的亚细胞定位

图6 StWRKY75调节马铃薯品种“大西洋”和“迪西瑞”光合作用指标
特别值得关注的是,研究首次揭示了StCIPK15基因在调控盐和热胁迫响应中的核心作用。StCIPK15蛋白与多个StCBL蛋白互作,形成协同信号网络,通过增强脯氨酸合成、提高抗氧化能力、改善光合与水分利用效率,显著提升马铃薯对多种非生物胁迫的适应能力。该研究发表于《Plant Physiology and Biochemistry》。

图7 酵母双杂试验(Y2H)和双分子荧光互补(BiFC)验证StCIPK15和StCBL蛋白(StCBL1、StCBL2、StCBL4、StCBL6 和 StCBL9)的相互作用

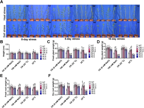
图8 热胁迫和盐胁迫下植株表型的差异(株高、植株鲜重、植株干重、块茎鲜重和块茎干重)
此外,团队还明确了StMAPKK1作为D组MAPKK基因在马铃薯热胁迫响应中的正调控功能。该基因通过维持高温下抗氧化酶活性、稳定叶绿素含量、促进脯氨酸积累及显著改善光合指标,最终保障生物量与块茎产量的稳定。该研究成果发表于《Plants》。

图9 StMAPKK1-GFP融合蛋白的亚细胞定位

图10 StMAPKK1调控马铃薯热胁迫响应机制的模式图
该系列研究由中国热科院南亚所热带粮食作物研究中心联合甘肃农业大学等多个单位共同完成,农业农村部热带果树生物学重点实验室和热带作物生物育种全国重点实验室固定成员、中国热科院南亚所朱熙副研究员为上述论文的第一作者,干旱生境作物学国家重点实验室、甘肃农业大学亚瑟博士和司怀军教授,南亚所张彧助理研究员和金辉研究员等为主要通讯作者。研究得到了国家自然科学基金(32360459)、广东省自然科学基金(2024A1515010068)及海南省自然科学基金(322MS116,323MS095,324MS098,324QN327,325MS125)、热带作物生物育种全国重点实验室项目(NKLTCBZRJJ3)和中央级公益性科研院所基本科研业务费专项(1630062024005)等持续支持。
这些研究成果系统解析了马铃薯响应盐、热胁迫的分子网络,首次明确了多个关键基因在不同信号层级中的调控功能,不仅深化了对马铃薯抗逆机制的认识,更为培育高产、稳产、抗逆马铃薯新品种提供了重要的理论依据,对保障粮食安全具有重要意义。
StMAPK19原文链接:https://doi.org/10.1186/s12870-025-07434-5
StWRKY75原文链接:https://doi.org/10.3389/fpls.2025.1617625
StWRKY65原文链接:https://doi.org/10.3389/fpls.2025.1634338
StCIPK15原文链接:https://doi.org/10.1016/j.plaphy.2025.110342
StMAPKK1原文链接:https://doi.org/10.3390/plants14152289
中国热带农业科学院南亚热带作物研究所热带粮食作物研究中心在马铃薯抗逆分子机制研究中取得系列重要进展,系统揭示了多个关键基因在马铃薯响应盐胁迫与热胁迫中的核心调控功能,为马铃薯抗逆分子育种提供了坚实的理论支撑与基因资源。
随着全球气候变化加剧,土壤盐渍化与高温胁迫已成为制约马铃薯安全生产的主要因素。研究团队聚焦马铃薯MAPK信号通路、WRKY转录因子家族和CIPK激酶,开展了系统性的多基因功能解析。
在盐胁迫机制研究方面,团队发现StMAPK19基因在根、茎、叶中受盐诱导显著上调,通过增强抗氧化酶活性、促进脯氨酸积累、减轻氧化损伤,并上调StSOD、StPOD等下游抗逆基因表达,多途径协同提升耐盐性。该研究成果发表于《BMC Plant Biology》。

图1 StMAPK19-GFP融合蛋白的亚细胞定位

图2 StMAPK19调控马铃薯盐胁迫响应机制的模式图
在热胁迫响应机制方面,研究团队取得了多项突破。StWRKY75与StWRKY65均被证实为重要的正调控热胁迫的转录因子,二者均定位于细胞核,在热胁迫下表达显著上调。过表达这些基因的植株可有效激活抗氧化防御系统、促进渗透调节物质积累、维持光合器官功能,并直接调控下游热激蛋白及抗氧化基因表达,从而增强植株耐热性。相关研究分别发表于《Frontiers in Plant Science》。

图3 StWRKY65-GFP融合蛋白的亚细胞定位

图4 StWRKY65调节马铃薯品种“大西洋”和“迪西瑞”下游抗氧化基因的相对表达量

图5 StWRKY75-GFP融合蛋白的亚细胞定位

图6 StWRKY75调节马铃薯品种“大西洋”和“迪西瑞”光合作用指标
特别值得关注的是,研究首次揭示了StCIPK15基因在调控盐和热胁迫响应中的核心作用。StCIPK15蛋白与多个StCBL蛋白互作,形成协同信号网络,通过增强脯氨酸合成、提高抗氧化能力、改善光合与水分利用效率,显著提升马铃薯对多种非生物胁迫的适应能力。该研究发表于《Plant Physiology and Biochemistry》。

图7 酵母双杂试验(Y2H)和双分子荧光互补(BiFC)验证StCIPK15和StCBL蛋白(StCBL1、StCBL2、StCBL4、StCBL6 和 StCBL9)的相互作用

图8 热胁迫和盐胁迫下植株表型的差异(株高、植株鲜重、植株干重、块茎鲜重和块茎干重)
此外,团队还明确了StMAPKK1作为D组MAPKK基因在马铃薯热胁迫响应中的正调控功能。该基因通过维持高温下抗氧化酶活性、稳定叶绿素含量、促进脯氨酸积累及显著改善光合指标,最终保障生物量与块茎产量的稳定。该研究成果发表于《Plants》。

图9 StMAPKK1-GFP融合蛋白的亚细胞定位

图10 StMAPKK1调控马铃薯热胁迫响应机制的模式图
该系列研究由中国热科院南亚所热带粮食作物研究中心联合甘肃农业大学等多个单位共同完成,农业农村部热带果树生物学重点实验室和热带作物生物育种全国重点实验室固定成员、中国热科院南亚所朱熙副研究员为上述论文的第一作者,干旱生境作物学国家重点实验室、甘肃农业大学亚瑟博士和司怀军教授,南亚所张彧助理研究员和金辉研究员等为主要通讯作者。研究得到了国家自然科学基金(32360459)、广东省自然科学基金(2024A1515010068)及海南省自然科学基金(322MS116,323MS095,324MS098,324QN327,325MS125)、热带作物生物育种全国重点实验室项目(NKLTCBZRJJ3)和中央级公益性科研院所基本科研业务费专项(1630062024005)等持续支持。
这些研究成果系统解析了马铃薯响应盐、热胁迫的分子网络,首次明确了多个关键基因在不同信号层级中的调控功能,不仅深化了对马铃薯抗逆机制的认识,更为培育高产、稳产、抗逆马铃薯新品种提供了重要的理论依据,对保障粮食安全具有重要意义。
StMAPK19原文链接:https://doi.org/10.1186/s12870-025-07434-5
StWRKY75原文链接:https://doi.org/10.3389/fpls.2025.1617625
StWRKY65原文链接:https://doi.org/10.3389/fpls.2025.1634338
StCIPK15原文链接:https://doi.org/10.1016/j.plaphy.2025.110342
StMAPKK1原文链接:https://doi.org/10.3390/plants14152289